<配资炒股>5月22日晚间三孚新科发布激励计划,行权价高于股价引关注配资炒股>
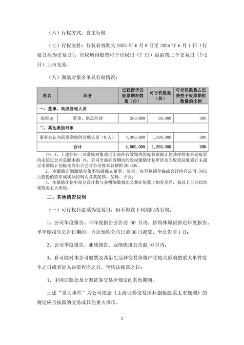
5月22日晚间,三孚新科发布2023年股票期权激励计划(草案),拟向激励对象授予450万份股票期权,占目前公司股本总额的4.85%,授予的激励对象总人数共计9人。
值得关注的是,该激励计划授予的股票期权行权价格为80.00元/份,高于二级市场股价,目前该公司股价在76.33元。
业绩考核方面,草案显示,本次激励考核年度为2023年-2025年三个会计年度,每个会计年度考核一次。第一个行权期的业绩考核目标为,以公司2022年营业收入或净利润为基数,2023年营业收入或净利润增长率不低于25%,行权比例40%;第二个行权期的业绩考核目标为,以公司2022年营业收入或净利润为基数,2024年营业收入或净利润增长率不低于40%5月22日晚间三孚新科发布激励计划,行权价高于股价引关注,行权比例30%;第二个行权期的业绩考核目标为,以公司2022年营业收入或净利润为基数,2025年营业收入或净利润增长率不低于50%,行权比例30%。根据三孚新科发布2022年财报,该公司2022年营收为3.65亿元,净利润亏损0.32亿元。

三孚新科称,推出该激励计划,是为了进一步完善公司法人治理结构股票期权行权价格是什么意思,建立、健全公司长效激励约束机制,吸引和留住核心骨干,充分调动其积极性和创造性,有效提升核心团队凝聚力和企业核心竞争力,有效地将股东、公司和核心团队三方利益结合在一起,使各方共同关注公司的长远发展,确保公司发展战略和经营目标的实现。
根据公告,本次股权的激励对象为董事、副总经理陈维速及其他董事会认为需要激励的对象。据悉,陈维速兼任新能源事业部负责人,领导公司复合铜箔工艺的研发。
今年一季度,三孚新科的一步式全湿法复合铜箔电镀工艺实现了升级突破。5月12日,三孚新科在官微发布消息称,近日全球首台由三孚新科自研的、量产型一步式全湿法复合铜箔电镀设备成功出货,标志着三孚新科在复合铜箔制造的一站式技术解决方案上已取得重大产业化突破。
近日三孚新科公开表示,其工艺对各种基膜材料具有良好的兼容性,可以匹配PET、PP、PI等基膜,所获得的复合铜箔综合成本约为4元/平方米左右,未来可将综合成本控制在3元/平方米左右,成本极具优势。


