当前位置:

上海房屋购买限制:单家庭、已婚家庭及多孩家庭的购房规定

配资炒股 2025-10-25 136

<配资炒股>上海房屋购买限制:单家庭、已婚家庭及多孩家庭的购房规定

1。购买限制

上海单

家庭成员类型

可购买的房屋数量

没有未成年的孩子

1套

1个小孩

2套

许多孩子

3组

上海已婚家庭

家庭成员类型

可购买的房屋数量

没有很多孩子

2套

许多孩子

3组

多儿童家庭的定义是一个家庭,有两个或更多的孩子,至少有一个小孩。

家庭成员类型

可购买的房屋数量

没有很多孩子

1套

许多孩子

2套

所需条件:在该市不断缴纳社会保险或个人所得税3年或更长时间的外国单身人士可以在整个上海地区( 除外)购买一所房屋。注意:如果支付的社会保障或税收法案是在庆式地区,那么达到年龄限制的人可以在王明区购买房屋。在外环路内只能购买二手房屋,而在外环路之外可以购买新的和二手房屋。注意:在外环路外购买房屋仅需要连续一年。

特殊情况:如果可以将来自小儿童的外地一个人算作家庭,他们可以在外圈购买新房子(社会保障或税收收入需要39个月或更长时间)

镇外已婚家庭

家庭成员类型

可购买的房屋数量

没有很多孩子

1套

非官员儿童 +居住许可点达到标准

2套

许多孩子

2套

多个儿童 +居住许可点达到了标准

3组

上海房产退税条件_上海房产退税条件最新_上海房产退税政策

购买房屋的条件:1。家庭成员在上海没有任何房屋,配偶在网上日期之前的39个月内总共支付了社会保障保险或个人税单,通常为36个月签署(家庭)单位,至少一个所有者必须满足要求)。

注意:在外环路外购买房屋仅需要连续一年。 2。非上海注册的永久居民(受“购买信”的约束),在新地区购买该物业的人需要连续12个月在签署之前在线签署,以及那些在,购买该物业的人,在网上签名之前,需要连续24个月的邦吉安(),河水山(),金山(),金山区( )。

与居住许可有关

离线处理材料(社区中心):房东:房地产证书,所有者身份证,家庭注册簿,租赁合同租户:身份证,家庭注册簿(如果有未成年子女),出生证明,出生证明,租赁合同,双方将在场要注册居住,房客需要为现场证书拍照。申请成功后的六个月后,租户必须将注册证书,身份证,家庭登记册和出生证明(婴儿和幼儿证书)再次申请申请许可证。物理卡将在一个月内收到。

新政策:从2024年12月1日开始,在申请居住许可证之前拥有社会保障或税收收入超过六个月的任何人都可以申请直接卡,而无需等待六个月的居留登记。居住许可点计算方法:

上海房产退税条件_上海房产退税条件最新_上海房产退税政策

外籍

已婚或单身,购买一所房屋仅限于以下要求:1。从购买之日起连续一年在上海的有效劳动合同; 2。相应的个人税单或社会保险单; 3。由上海居住许可证或中国绿卡发行

来自香港,澳门和台湾的人

如果您已婚或单身,则只需要购买一间房屋:1。您从购买之日起连续一年去上海; 2。该市的有效劳动合同以及相应的个人税单或社会保险单。海外居民,香港和澳门居民台湾不得购买商业物业

由局外人 +外国人组成的家庭

家庭状况

可购买的房屋数量

没有很多孩子

1套

许多孩子

2套

所需条件:外国人必须支付社会保障保险或在39个月内定期支付36个月的个人税单。从购买之日起,外国人或香港,澳门和台湾个人是否需要连续一年在上海提供居住证明?该市的劳动合同和相应的个人税单或社会保险政策因地区而异。

单独儿童的分娩证书

上海家庭注册:与家人购买的房屋数量同步

外国或海外家庭注册:购买限制

所需条件:上海家庭注册的未成年人,如果他们的家人没有购买限制,则可以在房地产证书上单独注册,但必须进行一次性付款。

公司房屋购买

国内企业:1组所需条件:近年来税收量低于500万元(独家)的企业必须满足:(1)企业已建立了5年; (2)企业已经在这座城市缴纳了累计税,付款金额已达到100万元; (3)企业有10名或更多的员工,并按照法规向企业支付了五年的社会保障和公众资金。 2.近年来已经缴纳了超过500万元(包含)税的企业可以购买一所房屋,而不会受到对企业建立时代和雇员人数的上述限制。 3。要使企业购买小型二手房屋(指2000年以前完成的二手房屋,建筑区为70平方米或更少)上海房屋购买限制:单家庭、已婚家庭及多孩家庭的购房规定,以供员工租用,没有限制单位的数量。除上述条件以外的外壳的购买限制为1单位。海外企业:购买限制

注意:具有公司财产权的房屋只能在网上签署之日起五年后出售。

如何以家庭的名字计算上海的住房?

1。已获得房地产证书的房屋; 2。已经完成在线签名但未申请房地产证书的房屋; 3。已入围的房屋已入围新的商业住房;

如何消除不占据住房购买配额的房屋?

1。在购买限制政策之前,夫妻(上海家庭注册的买家)各自与父母拥有2所房屋(≤2座房屋)。如果提供了亲属关系的证明,上述共享房屋将不包括在住房数量中,也不会影响客户购买购房的资格。 2。上海注册的永久居留人与未成年人的父母共享2所房屋(≤2座房屋)(不需要他们必须在购买限制政策之前)。如果提供了亲属关系的证明,则上述共享房屋不包括在住房数量中,也不影响客户的房屋购买资格。 。 3。不包括其他地方的房地产。 4。不包括使用权的房间。 5。非住宅建筑物不包括在住房数量中,例如办公楼,商业建筑,办公室,工厂,停车位,支持公共基础设施建筑物,仓库等。

新的家庭销售限制

从2021年3月3日开始,仅在购买在线签署期过期5年后才能出售通过优先屋购买(点彩票)政策购买的任何第一手商业住房。

2。税收,增值税和附加费

增值税和附加费

计算公式

(核心定价÷1.05)x(5%+0.3%)

≥2岁

免税

1。确定年龄

商业房屋是根据财产所有权证书的注册日期以及完成和签发税款证书(以先到者为准的)计算的

个人所得税

税类型

自然

计算公式

个人所得税

(已批准的定价 - 此交易的增值税)×1%

或根据利润的20%声明(根据利润计算的个人所得税可以在扣除增值税和附加费后计算)

≥5岁

不是唯一的

仅有的

免税

1。唯一公认的房屋卖家,其姓氏在上海没有任何财产权(包括共同拥有的房屋)2。宣布利润20%的宣布的要求=批准的价格=批准的价格 - 购买价格 - 购买契约 - 购买税款 - 购买交易费用 - 成本交易增值税和附加费 - 房屋装饰支付 - 还款利息;房屋装饰金钱的扣除要求:(正式的装饰合同,正式的装饰发票,和解清单和信用额的上限为购买价格 * 10%)银行利息的扣除要求:(仅卖方购买第二个 - 必须提供汉德房屋抵押贷款,贷款合同和银行利息名单(表示财产所有者的总姓名,财产地址和银行印章))

个人所得税退款政策

政策解释:从2022年10月1日到2025年12月31日,纳税人在当前房屋出售后1年内出售自己的房屋并在1年内回购自己的房屋(每天计算)(必须先出售,然后购买),将在现有房屋出售时支付的个人所得税将获得退税优势。其中,如果新购买的房屋的金额大于或等于现有房屋的转让金额,则支付的所有个人所得税将被退还;如果新购买的房屋的金额少于现有房屋的转让金额,则将根据新购买的房屋金额的比例退还现有房屋的金额,即现有房屋的转让金额。支付个人所得税。

实际说明:1。出售房屋的时间应基于出售房屋时支付的“个人所得税”税款证书的时间。购买房屋的时间应基于第一手房屋的在线签署时间,二手房屋的时间应基于支付契约的时间。 2。销售和购买价格是根据发票价格(不包括增值税)确定的3,销售和购买住房的财产权必须属于同一个人。在结婚期间,夫妻被视为同一家庭,可以互相使用。无法为父母,亲戚等提供退税申请。4。出售的房屋和新购买的房屋必须在上海城市,退税申请必须向税务机关提出,该税务机关在出售房屋时收取个人所得税

契约税

区域

购买的房屋数量

计算公式

≤140㎡

(已批准的定价 - 此交易的增值税)×1%

>140㎡

第一组

(已批准的定价 - 此交易的增值税)×1.5%

第二组

(已批准的定价 - 此交易的增值税)×2%

三组

(已批准的定价 - 此交易的增值税)×3%

第一组的识别:

购房者的家庭在上海没有任何财产权(包括共同拥有和签署的在线房屋)

财产税

介绍房地产税政策的时间:2011年1月28日的房地产税征税时间:征收从出生证明注册后的月份支付房地产税的时间开始的月份:每年12月31日之前支付

房地产税率(2024标准):上海房地产税率为0.4%和0.6%。具体政策如下:(1)如果新购买的住房的单价≤91,954元/平方米,则税率为0.4%; (2)如果新购买的住房的单价> 91,954元/平方米,则税率为0.6%。

财产税的计算公式:新购买的房屋的应税面积×新购买的房屋的单位价格×70%×税率÷1.05

应税面积计算公式:如果原始住房的人均面积为≥60平方米,则应税面积=新购买的住房区域。如果原始住房的人均区域是

免征财产税的条件

上海家庭

(1)如果该家庭在上海没有任何房屋,则应免征财产税;

(2)丈夫和妻子在2011年1月28日之前都与父母(上海家庭注册)共享一所房子。如果在上海没有其他房屋,则第二座房屋是在具有资格资格的前提下购买的。购买房屋被认为是房地产税的第一套房。类别,财产税免税;

(3)如果姓氏中还有其他房屋,则将房地产税视为属于家庭的第二宫。与父母共享的房屋区域还需要包括在家庭住房财产税的范围中。 60平方米后可以减少人均区域。财产税根据面积征收。

大陆非谢海国民

如果第一组和“上海居民许可证”连续3年有效或积分达到120分,则第二盘将免征财产税或不符合豁免条件:全额付款。

外地家庭的财产税退款政策

如果这是您的第一个财产,并且“上海居住许可证”连续3年无效,或者这些积分尚未达到120点,则可以全额支付财产税,然后在3年后申请豁免点已经达到120分。并在持有“上海居住许可证”时申请退款所支付的财产税

上海购房限制_2025购房贷款新政策_上海不同家庭成员购房数量

外国人的财产税退款政策

“居住许可证”连续三年在上海且有效期内的海外个人可以在纳税当天直接申请免税。如果不到三年,他们可以先支付房地产税,然后在三年后申请退款,或持有。那些拥有B型文件的人(海外人才介绍的居住许可证)和中国绿卡可以直接申请豁免。

香港,澳门和台湾财产税退款政策

如果您连续3年持有个人税单/社会保险单/就业证书,则可以直接申请豁免。如果期间少于3年,则可以先支付财产税。 3年后,您可以申请豁免并申请退还此期间所支付的税款。财产税。

共同居民的应用条件

1。共同居民是申请人的父母或成年子女2。共同居民在上海3。共同居民和申请人的家庭注册必须在同一家庭注册书中或申请人的财产/新购买房屋4。共同居民在上海没有财产权房屋,同事可以享受每人60平方米的财产税减少。

公司财产财产税支付标准

1。以公司名义购买的房屋仍需要在持有期内每年缴纳财产税。物业税计算方法(适用方法与税务管理员进行交流):(1)计算方法1:经过验证的购买价格/1.05×70%×1.2%; (2)计算方法两:月租金×12%×月数。

3。贷款当前的商业抵押贷款利率和上海首付比率(于2024年12月5日宣布)

第一组

第二组

自由贸易区和,,,,和的新区域

中央城市

利率

3.15%

(LPR-45bp)

3.35%

(LPR-25BP)

3.55%

(LPR-5bp)

首付比率

15%

20%

25%

上海直线名称更改/礼物/继承政策

从2024年5月27日开始:将调整有关住房捐赠的法规。捐赠的住房将不再包括在捐赠者拥有的住房数量中。

在重命名直系亲属的出生证明时,我们经常面临三个选择:销售,捐赠和继承。今天,我们将讨论在某些情况下选择哪种方法以及直系亲属的名称更改所需的材料。

让我们以总价为500万,购买价格为100万的房屋的例子,以及一所房屋,这是五年来唯一一家计算更改名称所需的费用的房屋。

1。购买,销售和名称更改

购买,销售和名称更改必须遵循正常交易过程,并且需要购买限制,并且必须按照法规支付税款和费用。这种情况适用于一些以其名字居住并且不打算出售该物业的人。尽管他们将缴纳一些税款,但它不会影响财产的未来出售。

让我们计算购买或出售名称的成本:

1。增值税:(500万-1百万):1.05x(5% + 0.3%)= 201,904元

2。契约税:房屋总价的3%,即150,000税税(因为名称中有房屋,契约税为3点。如果没有名称中的房屋,则此方法不是受到推崇的)

3。交易费:4元/m,4x100 = 400

4。交易注册费:80元人民币

5。抵押注册费:40元

以上是我们需要完成的所有费用,总计:352,424元

2。继承

1。继承将产生什么费用?

直系亲属之间的继承免税,免税,增值税和个人税。当出售继承的房屋时,契约税和增值税将与商业房屋相同。它仅在五年后仅免税,除了总房价的20%个人税。

2。房屋继承的顺序是什么?

继承令:遗产与监护协议(第一),遗嘱继承(第二),法定继承(第二)

3。房屋继承的过程是什么?

流程:首先去公证办公室宣识的继承权。收到公证后,请前往房屋所在的贸易中心的税务办公室来处理税务验证。收到税款证书后,请转到房屋所在的贸易中心以换取新的财产证书。

4。众议院继承的限制法规多长时间?

时间限制:继承公证需要验证家庭成员。通常,在这座城市进行家庭注册的人大约需要2个月(如果家庭注册在另一个地方,则需要更长的时间才能在家庭注册处获得证书,因此需要更长的时间。特定的时间限制取决于家庭注册的不同地方)

5。在公证后,在房屋财产证书更改财产证书的房屋位置,房地产交易中心的接受过程是什么?

房屋所在的房地产交易中心应负责免税声明。房屋所在的房地产交易中心的接受窗口应在20个日历日内接受生产证书(不包括法定假期)。

3。捐赠

1。直系亲属之间的礼物收费是多少?

契约税:房屋总价的3%,免税税收并免税个人所得税

阅读了上述内容后,您认为礼物比买卖更具成本效益,节省了200,000?不!这只是制作礼物时所需的费用。当您收到的财产出售五年时,您只会支付正常税。如果五年后,总房价不超过20%的税款。

如果您的名字没有房子,则可以进行捐赠过程。如果您的名字有房子,并且有天赋的房子想出售2025购房贷款新政策,建议您进行交易过程。

2。有几种方法可以处理房屋捐赠?

1)通过申请公证的礼券来捐款。

2)如果没有公证,您需要去房屋所在的房地产交易中心申请。

3.处理捐赠公证时,应注意哪些问题?

1)财产应为公民的合法个人财产。

2)如果有抵押贷款,则无法赠予财产。

3)对于夫妻之间的共同财产捐赠,即使该财产以一个当事人的名义注册,配偶也必须在场才能向捐赠表示同意。

4)捐赠合同不能委托给签署。

5)通常,只有直系亲属之间的礼物,否则您需要支付20%的个人所得税。应当指出的是,妇和岳父不是直接的亲戚,同样,女son和shon子也不是直接的亲戚。对于此类礼物,建议将出生证明的名称更改为接收者的直接亲戚之一(例如,出生证书上的名称最初是这对夫妇的名字,并且应将财产名称更改为接收者的直接亲戚之一)。如果这是给男人父母的礼物,那么在送礼物之前,需要删除女人的名字)

注意:当它不是直接礼物时,可以交易礼物的全部金额,但是如果这是部分股份礼物,则捐助者和收件人将无法交易彼此持有的股份。

例如:张圣桑(Zhang San)以他的名字捐赠了一个独特财产的财产权的10%,他的朋友李si(不是直接的礼物)。也就是说,张圣人占有90%的财产权,而李的占财产权的90%。有10%的财产份额,Zhang San和Li Si无法就该物业进行任何进一步的交易。

如何计算礼物费

一个朋友找到了A,并计划向他的亲戚捐赠财产并购买自己的新房子。刚刚碰巧有助于整个过程。取出并与需要它的朋友分享

将二手房屋(住宅)作为礼物所需的费用如下:

1。捐赠转让免于营业税和个人所得税(直接家庭成员免于个人所得税)

2。赠款免税,但需要缴纳个人所得税。合同评估价格 * 20%不是可选的(非亲戚需要支付20%的个人税)

3.契约收取:不管财产的状况如何,都需要征收全部契约税(评估价格 * 3%)

4。其他费用与正常转移相同(生产成本为80元/订单)

捐赠二手屋(住宅)时要注意的要点:

1。交易房屋的评估价格是系统直接给出的评估价格。一旦接受,这个价格就无法更改。税表必须在现场打印,契约必须在同一天支付。

2。捐赠的房屋:您需要提前检查购买限制(在2021年7月24日的新规定之后)

3。需要在当天缴纳税款,因此请携带您的银行卡(某些卡将有大量限制,请自己打开卡。交易中心不接受现金支付税款,但少量可以是以现金支付)

4。生产证书将在同一天直接由贸易中心收集。如果您需要使用它,请提前制作副本以供以后使用。

PS:贸易中心最近处理的收款收据。接收此文件意味着您的礼物已经完成,只有最后一步。将此收据和您的身份证带到交易中心,以直接获取出生证书编号。

摘要:从上面的三种更改方法,可以看出,在您的名字中不继承不属性是最具成本效益的。如果您的名字有财产,并且不打算出售它,那么进行交易过程是具有成本效益的。尽管您必须缴纳契约税和增值税,但它比出售时的20%个人所得税更具成本效益。

上海房产退税政策_上海房产退税条件_上海房产退税条件最新

以公司的名义与房屋购买有关的政策和税款

从2024年5月27日开始,将支持企业购买房屋供员工出租。对于购买小型二手住房的企业(指2000年之前完成的二手住房,建筑区域为70平方米或更少),为员工出租,不再有限制住房数量购买的单位。

除上述情况外,公司的房屋购买政策保持不变:

(1)公司在该国注册的条件(不包括香港,澳门和台湾)需要开会以购买商业住房(购买时间应遵守在线签署和提交合同的日期)。

1。近年来企业支付的税额少于500万元(独家):

答:企业已经建立了5年或更长时间

B:企业在这座城市支付的累计税额已达到100万元人民币

C:企业有10名或更多员工,并按照法规向企业中的社会保障和公众资金支付了五年。

2。如果一家企业近年来已经支付了超过500万元的税款,那么购买房屋的购买不受上述对企业建立时代和雇员人数的限制。

注意:目前,上海贸易中心对本法规实施的运营标准仅限于企业购买新的商业住房,并且没有购买现有商业住房的条件(二手住房)。

(2)在海外注册的公司不能在上海购买商业住房。

公司需要对房屋购买税

契约税和印花税:

无论它是非住宅,普通住宅还是非平民住宅,只要您以公司的名义购买房屋,您都必须支付房屋价格的3%的契约税,并且不享受税率减半;此外,您需要支付0.05%的邮票税。

财产税:

根据1986年10月生效的“中华人民共和国的临时法规”,该公司名称下的房地产必须每年缴纳房地产税:年度房地产价值x 70%x 1.2% 。

在特定的运营过程中,不同地区可能会优先豁免三年来不同性质的企业(例如高科技企业和贫困部队等)。

土地使用税:

同时,还需要根据“建筑区30元/年/平方米”来征收土地利用税。

如果未按时缴纳财产税和土地利用税,则每天需要延迟付款费。

公司需要对房屋销售缴税

在交易期间,您需要付款:

增值税和附加费

它征收以(税收分配收入 - 原始购买价格)x 5.6%

增值税

根据1993年颁布的“中华人民共和国临时法规”第7条:土地增值税的税收税率为四级进步税率。

1。税率为未超过扣除的物品金额的50%的增值金额的30%。

2。超过扣除额的50%但不超过扣除额的100%的税率超过了扣除额的50%,为40%。

3。附加值部分的税率超过了扣除额的100%,但不超过扣除额的200%为50%

4。超过扣除的物品金额的200%的增值金额的税率为60%。

印花税

它以交易价格x 0.05%征收。

公司所得税

目前,它通常从房地产转让中征收净利润的25%。公司所得税通常是每季度预付的,并在年底结算。

上海第一和二手住房交易过程

上海房产退税条件_上海房产退税政策_上海房产退税条件最新

上海房产退税条件_上海房产退税条件最新_上海房产退税政策

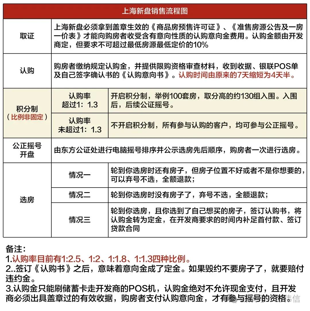
上海新主场彩票积分系统政策

(单击上图以获取链接详细信息)

上海房产退税政策_上海房产退税条件最新_上海房产退税条件

二手住房贷款转移的准备材料

上海各个地区的房地产交易中心

单元

行情指数
  • 上证走势
  • 深证走势
  • 创业走势

上证指数

3350.13

1.69(0.05%)

深证成指

10513.12

9.46(0.09%)

创业板指

2104.63

2.75(0.13%)

浏览器扫码访问