<配资炒股>深入解析上海黄金期货交易规则:交易时间与合约规格等要点配资炒股>

黄金期货作为一种重要的金融投资工具,在上海期货交易所交易。对于投资者而言,深入理解正规上海黄金期货的交易规则至关重要。
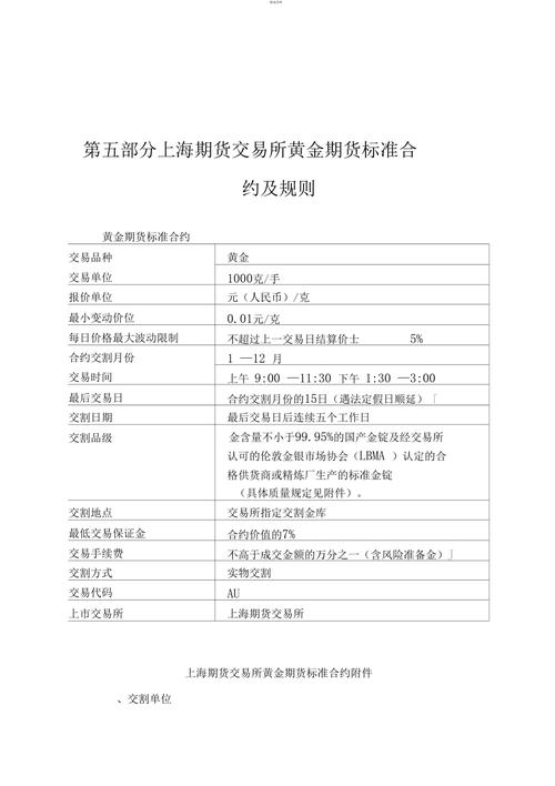
首先,交易时间是一个关键规则。上海黄金期货的交易时间分为日盘和夜盘。日盘交易时间通常为上午 9:00 - 11:30,下午 1:30 - 3:00;夜盘交易时间则为 21:00 - 次日 2:30。这样的交易时间安排,使得投资者能够在不同时段参与市场,更好地应对国际市场的变化。

其次期货日内交易时间,合约规格也是重要的规则之一。上海黄金期货合约的交易单位为 1000 克/手,最小变动价位为 0.02 元/克。这意味着投资者在交易时,每一次价格的最小变动会带来 20 元的盈亏变化。
再者,保证金制度是保障交易安全的重要规则。投资者在进行交易时,需要按照合约价值的一定比例缴纳保证金。保证金比例会根据市场情况和交易所规定进行调整。例如深入解析上海黄金期货交易规则:交易时间与合约规格等要点,当前可能的保证金比例为 8%左右,意味着投资者用较少的资金就能控制较大价值的合约,但同时也放大了风险和收益。
另外,涨跌停板制度也是交易规则的重要组成部分。交易所会设定每日价格的最大涨跌幅度,以防止市场过度波动。当价格达到涨跌停板时,交易可能会受到限制。
对于投资者来说,这些交易规则带来了一系列要求。
投资者需要具备较强的风险承受能力。由于黄金期货价格波动较大,保证金交易又放大了风险,投资者可能面临较大的资金损失。
投资者还需要有充足的时间和精力关注市场。交易时间的多样性要求投资者能够及时把握交易机会,对市场变化做出快速反应。
同时,投资者需要具备一定的专业知识和分析能力。了解宏观经济形势、地缘政治局势、货币政策等对黄金价格的影响,以便做出合理的投资决策。
下面以一个简单的表格来对比上海黄金期货与其他常见投资品种的部分特点:
投资品种交易机制风险程度收益潜力
上海黄金期货
保证金交易,T+0
高
高
股票
T+1
中
中
基金
申购赎回
低
低
总之,理解正规上海黄金期货的交易规则,并满足其对投资者的要求,是成功参与黄金期货交易的基础。投资者在进入市场之前,应当充分了解和评估自身的风险承受能力和投资知识水平,谨慎做出投资决策。


