当前位置:
期货从业资格证申请流程详解,你知道每一步该怎么做吗?
短线炒股配资

期货从业资格证申请流程详解,你知道每一步该怎么做吗?

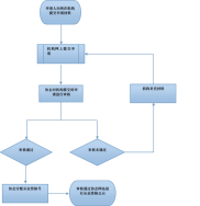
期货从业资格证申请流程详解,你知道每一步该怎么做吗? 期货从业资格证申请流程 1、申请人登陆协会网站期货从业资格证申请流程详解,你知道每一步该怎么做吗?,下载从业资格申请表,打印填写后连同《期货从业......

期货从业人员资格考试相关介绍,报名时间及条件你知道吗?
短线炒股配资

期货从业人员资格考试相关介绍,报名时间及条件你知道吗?

期货从业人员资格考试相关介绍,报名时间及条件你知道吗? 期货从业人员资格考试是期货行业从业准入性质的入门考试,是全国性的执业资格考试。根据《期货从业人员管理办法》,由中国期货业协会负责组织从业资格考......

期货从业考试有哪几个科目?你知道合格证和资格证的区别吗?
短线炒股配资

期货从业考试有哪几个科目?你知道合格证和资格证的区别吗?

期货从业考试有哪几个科目?你知道合格证和资格证的区别吗? 目前,期货从业考试一共有三个考试科目,分别是“期货基础知识”、“期货法律法规”和“期货投资分析”。但事实上,期货从业资格考试有两个合格证。......

<< 1 >>
行情指数
  • 上证走势
  • 深证走势
  • 创业走势

上证指数

3350.13

1.69(0.05%)

深证成指

10513.12

9.46(0.09%)

创业板指

2104.63

2.75(0.13%)

浏览器扫码访问