<配资炒股>5家银行理财公司收罚单5家银行理财公司收罚单,招银理财被罚850万元,招银理财被罚850万元配资炒股>
近日,5家银行理财公司同时收到了国家金融监管总局的罚单。红星新闻记者从金融监管总局官网获悉,招银理财有限责任公司、信银理财有限责任公司、平安理财有限责任公司、建信理财有限责任公司、中银理财有限责任公司收到了金融监管总局的罚单招商银行 理财产品 风险,累计罚款2900万元。其中,招银理财有限责任公司获得最大罚单850万元。同时,招商银行也因理财业务存在未能有效穿透识别底层资产、信息披露不规范等违法违规行为,被罚款350万元。
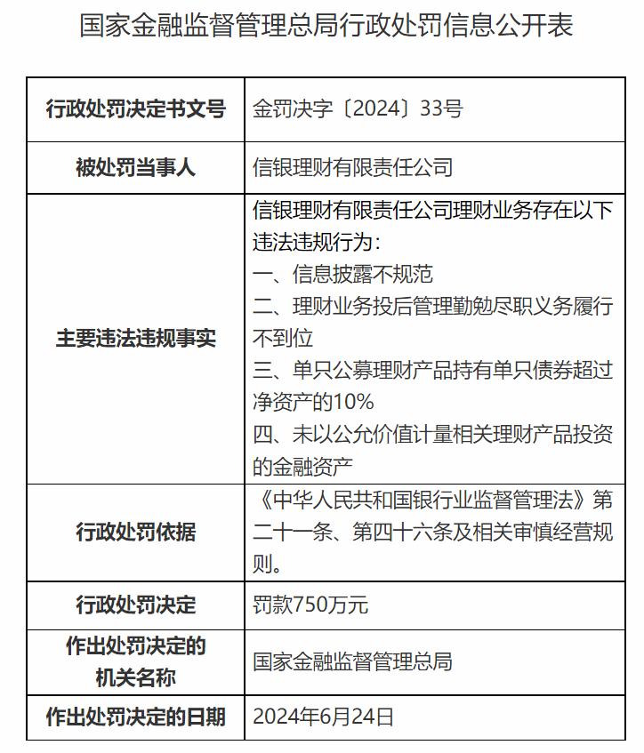
从金融监管总局披露的行政处罚信息看,招银理财有限责任公司理财业务存在未能有效穿透识别底层资产、信息披露不规范等违法违规行为,被罚850万元;信银理财有限责任公司理财业务存在信息披露不规范、理财业务投后管理勤勉尽职义务履行不到位、单只公募理财产品持有单只债券超过净资产的10%、未以公允价值计量相关理财产品投资的金融资产等违法违规行为,被罚750万元;平安理财有限责任公司理财业务存在未能有效穿透识别底层资产、信息披露不规范、非标底层资产到期日晚于封闭式理财产品到期日等违法违规行为,被罚650万元;建信理财、中银理财分别被罚款400万元和250万元。
红星新闻记者获悉,信银理财、平安理财、建信理财、中银理财,分别是中信银行、平安银行、建设银行、中国银行的全资子公司,而招银理财是招商银行控股90%的控股子公司。








